CPI-203
/ Novartis
- LARVOL DELTA
Home
Next
Prev
1 to 25
Of
37
Go to page
1
2
May 16, 2025
CPI203, a BET inhibitor, down-regulates a consistent set of DNA synthesis genes across a wide array of glioblastoma lines.
(PubMed, PLoS One)
- "The bromodomain inhibitor CPI203 induced relatively consistent effects on gene expression and growth across a variety of glioblastoma lines, specifically down-regulating genes associated with DNA replication. We propose that clinically effective BET inhibitors have the potential to induce consistent beneficial effects across a spectrum of glioblastomas."
Journal • Brain Cancer • Glioblastoma • Oncology • Solid Tumor • CDKN2A • CDKN2B • FBXO5 • MELK
February 07, 2025
YPEL2 regulates the efficacy of BRD4-EZH2 dual targeting in EZH2Y641mut germinal center-derived lymphoma.
(PubMed, Neoplasia)
- "Here we undertook the simultaneous evaluation of two epigenetic drugs targeting EZH2 methyltransferase activity and BRD4-mediated control of MYC transcription, CPI169 and CPI203, using preclinical models of DLBCL and FL with distinct EZH2 mutational status. Gene expression profile, exploratory data analysis, and siRNA screening identified the PI3K/AKT-regulated gene and mitosis regulator, YPEL2, as a crucial factor involved in the efficacy of MYC/EZH2 dual targeting both in vitro and in vivo. Altogether, our results provide first pre-clinical evidence that simultaneous targeting of MYC and EZH2 is a safe and efficient approach that can be monitored by specific biomarkers, in aggressive lymphoid tumors of germinal center origin."
Journal • B Cell Lymphoma • Diffuse Large B Cell Lymphoma • Follicular Lymphoma • Hematological Malignancies • Lymphoma • Non-Hodgkin’s Lymphoma • Oncology • BRD4 • PI3K • YPEL2
June 30, 2024
[PREPRINT] CPI203, a BET inhibitor, down-regulates a consistent set of DNA synthesis genes across a wide array of glioblastoma lines.
(bioRxiv)
- "The initial drug screen identified twelve candidate pharmacologic agents for further testing. Drug sensitivity testing indicated an overall high degree of variability between gliomasphere lines. However, CPI203 was the most consistently effective compound, and the BET inhibitor class was the most consistently effective class of compounds across the gliomasphere panel. Correspondingly, most of the compounds tested had highly variable effects on gene expression between gliomasphere lines. CPI203 stood out as the only compound to induce a consistent effect on gene expression across different gliomasphere lines, specifically down-regulation of DNA-synthesis genes. Amongst the twelve tested cell lines, high expression of CDKN2A and CDKN2B distinguished more drug sensitive from more drug resistant lines. WCGNA identified two oncogenic gene modules (FBXO5 and MELK) that were effectively downregulated by CPI203 (FBXO5) and ML228 (FBXO5 and MELK)."
Preclinical • Preprint • CNS Tumor • Glioblastoma • Oncology • Solid Tumor
June 25, 2024
Utilizing Epigenetic Regulators to improve HSC-based lentiviral gene therapy.
(PubMed, Blood Adv)
- "The HDAC inhibitor Quisinostat and the bromodomain inhibitor CPI203 each promote ex vivo expansion of functional HSCs, as validated by xenotransplantation assays and single cell RNA-sequencing analysis. Of note, we demonstrated that addition of Quisinostat improved LV transduction efficiency of HSCs and early progenitors. Our suggested culture conditions highlight the potential therapeutic effect of epigenetic regulators in hematopoietic stem cell biology and their clinical applications to advance HSC-based gene correction."
Gene therapy • Journal • Gene Therapies • Transplantation
March 12, 2024
BET bromodomain inhibitors PFI-1 and CPI-203 suppress the development of follicular lymphoma via regulating Wnt/β-catenin signaling.
(PubMed, Heliyon)
- "Mechanistically, PFI-1 and CPI-203 impede the activity of β-catenin and its downstream molecules by regulating the DVL2/GSK3β axis. In conclusion, PFI-1 and CPI-203 may serve as potential anti-tumor inhibitors for the therapy of FL."
Journal • Follicular Lymphoma • Hematological Malignancies • Lymphoma • Oncology
April 21, 2023
Small Molecule Epigenetic Modulators for Ex Vivo Expansion of Human Hematopoietic Stem Cells
(ASGCT 2023)
- "Both ex vivo and in vivo results suggest a positive role of CPI203 and Quisinostat on ex vivo expansion of HSCs and negative effect of IL3 during ex vivo culture of human cord blood HSCs. Clinical implementation of these findings is crucial to eventually boost HSC based gene- and cell-based therapies."
Preclinical • Gene Therapies • CD34
June 28, 2022
YPEL2 regulates the efficacy of BRD4-EZH2 dual targeting in EZH2-mutated germinal center-derived lymphoma.
(EACR 2022)
- "Given the known interplay between EZH2 and MYC downstream signaling in malignant B cells, we undertook the simultaneous evaluation of two epigenetic drugs that interfere with EZH2 methyltransferase activity and BRD4-mediated control of MYC transcription, namely CPI169 and CPI203; using preclinical models of DLBCL and FL with distinct EZH2 mutational status. Gene expression profile analysis, followed by automated exploratory data analysis and validation by a siRNA screening, further identified the PI3K/AKT-regulated gene and mitosis regulator, YPEL2; as a crucial factor involved in the efficacy of MYC/EZH2 dual targeting in vitro and in vivo . Conclusion These results provide a first preclinical evidence that simultaneous targeting of MYC and EZH2 is a safe and efficient approach that can be monitored by specific biomarkers in aggressive lymphoid tumors of germinal center origin."
Clinical • Diffuse Large B Cell Lymphoma • Follicular Lymphoma • Hematological Malignancies • Lymphoma • Non-Hodgkin’s Lymphoma • Oncology • Transplantation • BRD4 • EZH2 • PI3K • YPEL2
March 15, 2022
Jerome Canady Research Institute for Advanced Biological and Technological Sciences Discovers Regulatory Gene BCL2A1 for Treatment of Triple-Negative Breast Cancer
(Businesswire)
- "The Jerome Canady Research Institute for Advanced Biological and Technological Sciences (JCRI-ABTS), announced today that their recent article, 'BCL2A1 REGULATES CANADY HELIOS COLD PLASMA-INDUCED CELL DEATH IN TRIPLE-NEGATIVE BREAST CANCER (TNBC)', has been published in Scientific Reports, a Nature Portfolio journal. This novel discovery marks a significant advancement in cold plasma technology for cancer treatment....Silencing BCL2A1 by siRNA treatment or by downregulating its expression by CPI203 treatment in combination with CHCP significantly increases the potency of the CHCP treatment. "
Preclinical • Breast Cancer • Oncology • Solid Tumor • Triple Negative Breast Cancer
March 11, 2022
BCL2A1 regulates Canady Helios Cold Plasma-induced cell death in triple-negative breast cancer.
(PubMed, Sci Rep)
- "A Combination of CHCP and CPI203, a BET bromodomain inhibitor, and a BCL2A1 antagonist increased the CHCP-induced cell death (p < 0.05). Our results revealed that BCL2A1 is a key gene for resistance during CHCP induced cell death. This resistance in TNBCs could be reversed with a combination of siRNA or BCL2A1 antagonist-CHCP therapy."
Journal • Breast Cancer • HER2 Breast Cancer • HER2 Positive Breast Cancer • Hormone Receptor Positive Breast Cancer • Oncology • Solid Tumor • Triple Negative Breast Cancer • BCL2A1 • ER • HER-2 • PGR • TNFA
November 15, 2021
[VIRTUAL] Rabl6a-myc signaling promotes pancreatic neuroendocrine tumor cell proliferation and survival
(NANETS 2021)
- "Tumor suppressive effects of inhibitors targeting Myc (JQ1, CPI203) and CDK4/6 (palbociclib), individually or combined, were measured in pNET cells and xenograft tumors. Our findings demonstrate RABL6A is a new essential regulator of Myc signaling in pNETs whose expression is required for responsiveness to bromodomain inhibitors. Combined targeting of Myc and CDK4/6 kinases enhances RB1 tumor suppressor activity and may be a useful approach for treating pNETs that harbor activated Myc and CDK4/6."
Endocrine Cancer • Neuroendocrine Tumor • Oncology • Pancreatic Cancer • Solid Tumor • ER • RB1
November 03, 2021
CPI-203 improves the efficacy of anti-PD-1 therapy by inhibiting the induced PD-L1 overexpression in liver cancer.
(PubMed, Cancer Sci)
- "Cell-transfection and the chromatin immunoprecipitation assay manifested that BRD4 plays a key role in PD-L1 expression, CPI-203 can inhibit the expression of PD-L1 by inhibiting the BRD4 occupation of the PD-L1 promoter region. This study indicates a potential clinical immunotherapy method to reduce the incidence of clinical resistance to immunotherapy in HCC patients."
Clinical • IO biomarker • Journal • Gastrointestinal Cancer • Hepatocellular Cancer • Hepatology • Immune Modulation • Inflammation • Liver Cancer • Oncology • Solid Tumor • BRD4
May 30, 2021
[VIRTUAL] Targeting of MYCN-amplified neuroblastoma cell lines with the anti-ganglioside GD2 14G2a antibody combined with the BRD4 inhibitor CPI-203 or the BRD4-degrading PROTAC A1874.
(EACR 2021)
- "The data gathered with CPI-203 were compared with the BRD4-degrading PROTAC A1874, used alone or in combination with the 14G2a mAb. Conclusion Research on combined targeting of GD2 and BRD4 in MYCN -amplified NB cells adds to efforts to pre-clinically evaluate new combined treatment approaches, aiming to improve survival of the high-risk neuroblastoma patients."
Preclinical • Neuroblastoma • Oncology • Pediatrics • Solid Tumor • Targeted Protein Degradation • BRD4 • MYCN
May 30, 2021
[VIRTUAL] Targeting of MYCN-amplified neuroblastoma cell lines with the anti-ganglioside GD2 14G2a antibody combined with the BRD4 inhibitor CPI-203 or the BRD4-degrading PROTAC A1874.
(EACR 2021)
- "The data gathered with CPI-203 were compared with the BRD4-degrading PROTAC A1874, used alone or in combination with the 14G2a mAb. Conclusion Research on combined targeting of GD2 and BRD4 in MYCN -amplified NB cells adds to efforts to pre-clinically evaluate new combined treatment approaches, aiming to improve survival of the high-risk neuroblastoma patients."
Preclinical • Neuroblastoma • Oncology • Pediatrics • Solid Tumor • Targeted Protein Degradation • BRD4 • MYCN
May 30, 2021
[VIRTUAL] Targeting of MYCN-amplified neuroblastoma cell lines with the anti-ganglioside GD2 14G2a antibody combined with the BRD4 inhibitor CPI-203 or the BRD4-degrading PROTAC A1874.
(EACR 2021)
- "The data gathered with CPI-203 were compared with the BRD4-degrading PROTAC A1874, used alone or in combination with the 14G2a mAb. Conclusion Research on combined targeting of GD2 and BRD4 in MYCN -amplified NB cells adds to efforts to pre-clinically evaluate new combined treatment approaches, aiming to improve survival of the high-risk neuroblastoma patients."
Preclinical • Neuroblastoma • Oncology • Pediatrics • Solid Tumor • Targeted Protein Degradation • BRD4 • MYCN
May 30, 2021
[VIRTUAL] Targeting of MYCN-amplified neuroblastoma cell lines with the anti-ganglioside GD2 14G2a antibody combined with the BRD4 inhibitor CPI-203 or the BRD4-degrading PROTAC A1874.
(EACR 2021)
- "The data gathered with CPI-203 were compared with the BRD4-degrading PROTAC A1874, used alone or in combination with the 14G2a mAb. Conclusion Research on combined targeting of GD2 and BRD4 in MYCN -amplified NB cells adds to efforts to pre-clinically evaluate new combined treatment approaches, aiming to improve survival of the high-risk neuroblastoma patients."
Preclinical • Neuroblastoma • Oncology • Pediatrics • Solid Tumor • Targeted Protein Degradation • BRD4 • MYCN
March 16, 2021
The effects of histone crotonylation and bromodomain protein 4 on prostate cancer cell lines.
(PubMed, Transl Androl Urol)
- "Three human PCa cell lines, PC-3, LNCaP, and C42B, were selected and treated with IC50 value of I-BET762, I-BET726, and CPI-203, respectively. PCa is closely related to histone crotonylation. Inhibition of BRD4 expression can inhibit the proliferation, migration, and invasion of PCa cells."
Journal • Preclinical • Genito-urinary Cancer • Oncology • Prostate Cancer • Solid Tumor
March 16, 2018
Accelerating drug development with a CLIA approved functional test using patient derived organoids
(AACR 2018)
- "...For instance, a BRD4 inhibitor (CPI-203), which was tested on 8 different primary tumor samples, was selectively active in a subset of the patients...However, there are currently no clinical trials investigating the more developed BRD4 inhibitor CPI-0610 for breast or ovarian cancer...As this test is used to inform clinicians about potential treatment opportunities, we are also accumulating information on how these patients respond to treatment. Overall, this platform will provide real world data for optimal drug combinations and novel biomarkers to quickly expand indications of existing drugs."
BRCA Biomarker • Clinical • Breast Cancer • Ovarian Cancer
November 24, 2020
"The BET inhibitor CPI203 promotes ex vivo expansion of cord blood long-term repopulating HSCs and megakaryocytes https://t.co/1LH6ugc1LO"
(@BloodJournal)
Preclinical
October 21, 2020
BRD4 inhibition sensitizes renal cell carcinoma cells to the PI3K/mTOR dual inhibitor VS-5584.
(PubMed, Aging (Albany NY))
- "Furthermore, BRD4 inhibition (by JQ1 and CPI203), knockdown or complete knockout potentiated VS-5584-induced RCC cell death and apoptosis. Collectively, VS-5584 potently inhibits RCC cell proliferation and survival. Its anti-tumor activity is further enhanced by the targeted inhibition of BRD4."
Journal • Genito-urinary Cancer • Oncology • Renal Cell Carcinoma • Solid Tumor
September 16, 2020
BET, SRC, and BCL2 family inhibitors are synergistic drug combinations with PARP inhibitors in ovarian cancer.
(PubMed, EBioMedicine)
- "These findings propose therapeutic strategies to address PARP inhibitor resistance using agents that are already approved or are in clinical development, with the potential for rapid translation to benefit a broad population of ovarian cancer patients."
Journal • Oncology • Ovarian Cancer • Solid Tumor • BARD1 • BRCA1 • BRCA2 • HRD • MSH2 • MSH6
September 29, 2020
The therapeutic effect of the BRD4-degrading PROTAC A1874 in human colon cancer cells.
(PubMed, Cell Death Dis)
- "Significantly, A1874-induced anti-colon cancer cell activity was more potent than the known BRD4 inhibitors (JQ1, CPI203, and I-BET151). BRD4 degradation and p53 protein elevation, as well as apoptosis induction and oxidative stress were detected in A1874-treated colon cancer tissues. Together, A1874 inhibits colon cancer cell growth through both BRD4-dependent and -independent mechanisms."
Journal • Colon Cancer • Colorectal Cancer • Gastrointestinal Cancer • Oncology • Solid Tumor • Targeted Protein Degradation • BCL2 • CCND1 • MYC
September 04, 2020
Neoplastic-stromal cell crosstalk regulates matrisome expression in pancreatic cancer.
(PubMed, Mol Cancer Res)
- "Short-term treatment of orthotopic xenograft tumors with CPI203, a small molecule inhibitor of BET proteins, resulted in broad changes in the expression of genes encoding components of the extracellular matrix (matrisome) in both cancer and stromal cells...Taken together, these results demonstrate that inhibiting the activity BET proteins results in transcriptional and structural differences in the matrisome are associated with better patient survival. Implications: These studies highlight the biological relevance of the matrisome program in PDAC and suggest targeting of epigenetically driven tumor-stroma crosstalk as a potential therapeutic avenue."
Journal • Gastrointestinal Cancer • Hepatology • Oncology • Pancreatic Cancer • Pancreatic Ductal Adenocarcinoma • Solid Tumor
August 30, 2020
Combinatorial molecule screening identifies a novel diterpene and the BET inhibitor CPI-203 as differentiation inducers of primary acute myeloid leukemia cells.
(PubMed, Haematologica)
- "Furthermore, the combinatorial screening identified a bromo- and extra-terminal domain (BET) inhibitor that could further improve H4-dependent leukemic differentiation in FLT3 wild-type monocytic AML. Taken together, this illustrates the value of an unbiased and multiplex screening platform for developing combinatorial therapeutic approaches for AML."
Journal • Acute Myelogenous Leukemia • Acute Promyelocytic Leukemia • Hematological Malignancies • Leukemia • Oncology • FLT3
May 16, 2020
[VIRTUAL] In vivo profiling of BET degraders establishes optimal pharmacological properties that showcase distinct biological differences from BET inhibitors
(AACR-II 2020)
- "While subtle changes in chemistry around CFT-743 had negligible impact on vitro potency, the effect on therapeutic index was significant.In vitro, CFT-743 is more potent than a BET inhibitor (AZD5153) and a CDK9 inhibitor (dinaciclib) in 100% and 97% of 38 leukemia lines tested...Pre-dosing mice with the CRBN binding molecule pomalidomide significantly attenuates CFT-743 activity (TGI 40%) rendering the observed efficacy on par with BET inhibitor CPI-203 (TGI 2%) and thus confirming superior efficacy is dependent on BET degradation...In normal tissues, CFT-743 promotes a similar rapid and near complete loss of BRD4, however; protein levels begin to recover ≤ 6hr post dose. This pharmacodynamic behavior provides a rationale as to why CFT-743 is efficacious and well tolerated.Collectively, these data highlight the in vivo features important for efficacy and tolerability with BET degraders and establish the relationships between degrader pharmacokinetics, target protein..."
Preclinical • Hematological Malignancies • Leukemia • Oncology • CASP3 • CRBN • GLI2
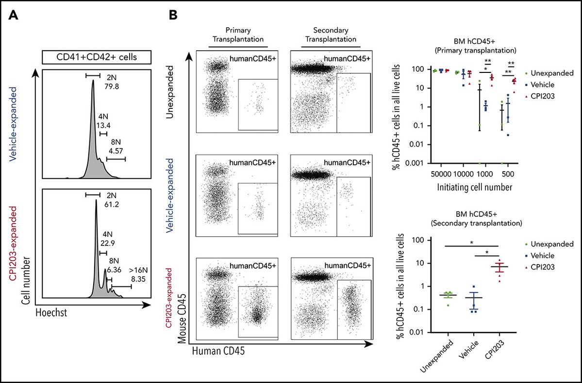
July 01, 2020
The BET inhibitor CPI203 promotes ex vivo expansion of cord blood long-term repopulating HSCs and megakaryocytes.
(PubMed, Blood)
- "Transcriptomic and functional studies showed that the expansion of long-term repopulating HSCs was accompanied by synchronized expansion and maturation of megakaryocytes consistent with CPI203-mediated reprogramming of cord blood hematopoietic stem and progenitor cells (HSPCs). This approach may therefore prove beneficial for ex vivo gene editing, for enhanced platelet production, and for the improved usage of cord blood for transplantation research and therapy."
Journal • Preclinical • Transplantation
1 to 25
Of
37
Go to page
1
2